新闻动态
袁进教授/唐本忠院士团队为脉络膜黑色素瘤患者带来新希望
脉络膜黑色素瘤是成年人最常见的眼内恶性肿瘤之一,具有高死亡率和高肝转移率,临床治疗面临诊断不敏感、血眼屏障阻碍药物递送等多重挑战。传统治疗方法如放疗、手术切除等存在损伤大、易复发等局限。

2026年3月13日,首都医科大学附属北京同仁医院袁进教授团队和香港科技大学唐本忠院士团队在Nino-Micro Letters(中科院材料科学大类1区/Top IF 36.3)发表题为“Aggregation-Induced-Emission Luminogens Functionalized MXene Nanosheets for Stimuli-Responsive Hydrogel in Pyroptosis-Mediated Choroidal Melanoma Therapy”的研究论文。提出了一种基于聚集诱导发光材料(AIEgen)与MXene纳米片的功能化复合系统,并封装于刺激响应性水凝胶中,实现了单次注射、多次治疗的精准协同治疗新模式,为脉络膜黑色素瘤的治疗带来了新突破,为患者带来了新希望。

图1 基于刺激响应纳米片杂化水凝胶平台用于脉络膜黑色素瘤的焦亡介导温和光热/光动力协同治疗示意图
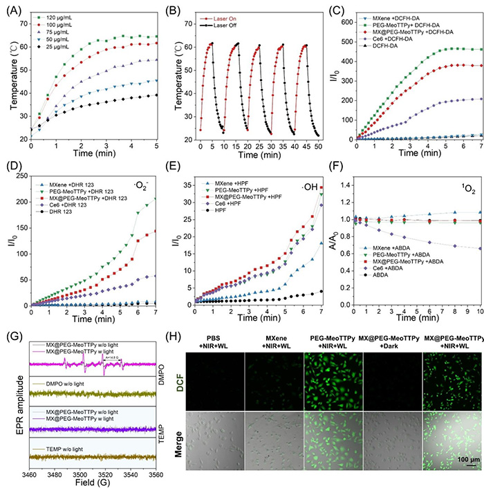
研究团队设计并合成了一种水溶性阳离子AIE光敏剂(PEG-MeoTTPy),通过静电作用修饰在二维Nb₂C MXene纳米片表面,构建了兼具近红外荧光成像、光热转换与光动力治疗功能的复合纳米片(MX@PEG-MeoTTPy)。该纳米系统不仅具有良好的生物相容性和肿瘤靶向能力,还能在光照下高效产生I型活性氧,并实现温和光热效应。

图2 MX@PEG-MeoTTPy纳米片的光热与活性氧生成性能
为进一步实现药物的可控释放与长效滞留,研究团队将上述纳米片封装于具有温度与离子双重响应性的Agar/PSBMA杂化水凝胶中,形成可注射的智能凝胶系统(GNSs)。该水凝胶在近红外光照或肿瘤微环境刺激下发生凝胶-溶胶转变,可在72小时内实现纳米片的程序性释放,从而支持一次注射、多次照射治疗的临床操作模式。

图3 刺激响应性琼脂/PSBMA水凝胶(GNSs)的可控释放
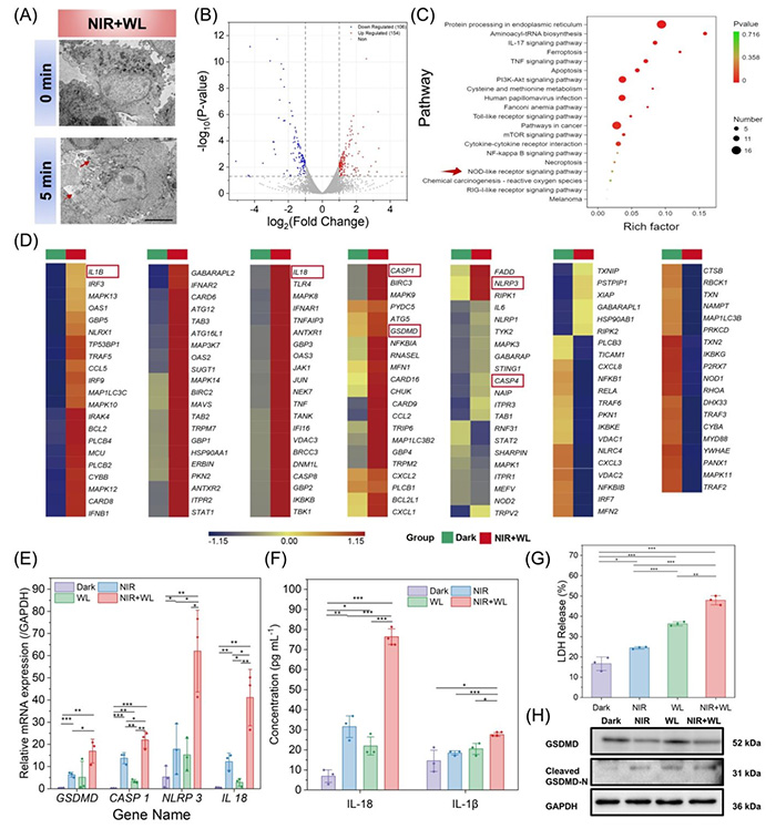
体外和体内实验表明,MX@PEG-MeoTTPy纳米片可被肿瘤细胞高效内吞,并靶向至溶酶体和线粒体双重细胞器,在近红外光与白光协同照射下,通过I型ROS生成与温和光热效应的协同作用,诱导肿瘤细胞发生细胞焦亡,而非传统凋亡。焦亡作为一种炎症性程序性死亡方式,能更彻底地清除肿瘤细胞并激发免疫微环境响应。

图4 细胞焦亡研究
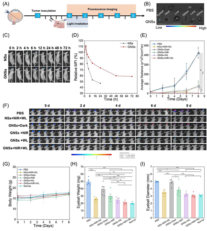
在小鼠眼内黑色素瘤模型中,GNSs系统展现出显著的肿瘤抑制效果,并能长期滞留于眼内,实现荧光/光热双模成像引导下的精准治疗。

图5 刺激响应性纳米片复合水凝胶用于脉络膜黑色素瘤治疗
该研究不仅构建了一种新型的眼内肿瘤治疗纳米平台,还突出了材料-生物学-临床需求交叉融合的研究思路。通过AIE材料的光学特性、MXene的光热性能以及智能水凝胶的控释能力相结合,成功实现了脉络膜黑色素瘤的可视化、长效与协同治疗,为未来眼科肿瘤乃至其他实体瘤的局部治疗提供了具有转化潜力的新策略。
香港科技大学唐本忠院士、首都医科大学附属北京同仁医院袁进教授和赵轩副研究员、华南理工大学任力教授、香港科技大学Ryan T. K. Kwok教授为共同通讯作者,香港科技大学徐颖妮博士后为第一作者。
论文链接:https://doi.org/10.1007/s40820-026-02077-z



